Toggle navigation
搜索
学校主页
首页
部门概况
部门简介
现任领导
工作动态
教务新闻
通知公告
教学运行
专业建设
课程建设
专业人才培养方案
楚怡杯人才培养方案
毕业设计专题
学籍考务
学籍管理
考试管理
语言文字
规章制度
服务指南
教学管理与服务系统
教师登分系统
学生成绩查询系统
首页
部门概况
工作动态
教学运行
学籍考务
规章制度
服务指南
教学管理与服务系统
首页
>
教学运行
>
人才培养方案
>
2024级专业人才培养方案
>
戏剧学院
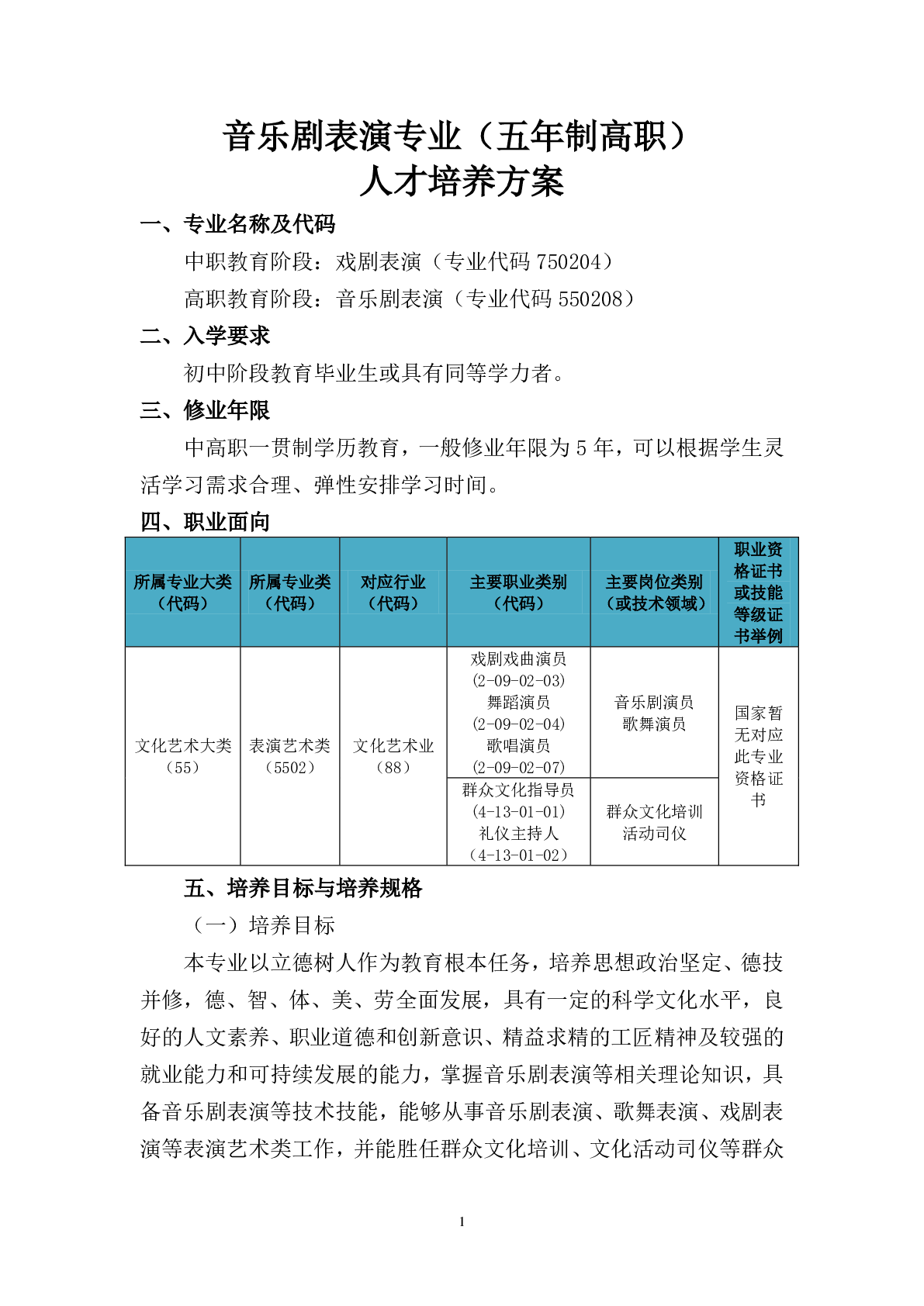
550208五年一贯制高职音乐剧表演专业2024级人才培养方案
日期:2024-09-27 作者: 来源: 浏览量:
851
操作>>
上一篇:
550203五年一贯制高职戏曲表演专业(木偶皮影方向)2024级人才培养方案
下一篇:
550211五年一贯制高职戏曲音乐专业2024级人才培养方案
返回首页
关闭页面
新利官网地址